Game models, Playing models, Performance models, these terms have dominated the football & sports coaching world over the last couple of years. Every coach at the minute seems to have one, every coach seems to want one. But what actually are they? What is their purpose?

“The GAME model is the overarching, planned, tactical/strategic approach adopted, and tactical principles of play, conceived by coaches to enhance player functionality in specific sub-phases of play .
(Garganta, 1997; Guilherme, 2004; quoted in Ribeiro et al, 2019, n.p).
‘The playing model represents the coaches overall view of how he/she wants the game to be played……. and is built up using principles, sub-principles, and sub-sub principles’.
(Tamarit, 2007, P48)

The research suggests that the coach creates a clear performance vision of what constitutes success which then acts as a guide to all other system components (North et al, 2014, P15; North et al, 2016). ‘The performance vision provides a clear idea of the technical, physical, and psychological demands that will be placed on the players in the execution of the game model. ’ (Tee et al, 2018, P2.)
A paragraph taken from my upcoming book – ‘A beginners guide to creating a GAME model’ (Holmshaw et al, 2021, P4)
Well, they are all actually the same concept! Terminologies differ within contexts, with the GAME model terminology being the most prevalent within the sport of football/soccer at the minute. However, they are all built for the same purpose, or should be!
The common theme within each model definition is that they essentially represent the coaches vision or idea on how they want the team to play the game (or sport) from a tactical perspective! Riberio et al (2019) suggests that ‘there is a clear relevance of a game model and tactical principles of play in shaping individual and collective self-organizing behaviours of players and teams’. Likewise, Tee et al (2018, P2) state ‘a performance vision allows the coach to communicate the ideal tactical approach in each moment of the game to his or her players’. It is clear that these models were created to constrain players into performing a certain decision or action within a phase or moment of the game which reflects the coaches vision for playing the game (Riberio et al, 2019).
“The GAME model is how a coach wants the team to play soccer; a conception of the game. Given the high unpredictability that exists during a match, a coach tries to create predictability through preparation, planning and training” .
(Delgado-Bordonau & Méndez-Villanueva, 2012, n.p)
So why do we need to create a GAME model?
Well, for me its quite a simple answer! Let me ask you, the reader/coach, how do you inform your practice?

For me growing up and learning my trade ‘on the job’ as a coach before I went to study coaching at university, my ‘curriculum’ would be influenced by two things, the first was on technical practices that I had learnt on the FA level 1 (the old one) or picked up from coaching in various contexts, the second was based on the ‘areas for improvement’ that we had noted from the previous session or the game at the weekend.
As I moved into university, that’s when the ‘style of play’ terms suddenly became popular within both the football and coaching worlds (or when I became conscious to them). At the time my idea for my style of play was all about possession based football, so what informed the practice? Well everything had to be about possession based actives/drills.
Now I am sure there are other examples you can think of which informs your practice! But you are most likely sat reading this blog thinking ‘whats wrong with that?’
Well, let’s start with practice based on technical coaching. I frequently use examples from my own experience as a player and a coach in my blogs, so lets go back to when I was a 14 year old kid playing in my first junior football team. Our practice always informed some form of ‘technical drill’ activity, usually unopposed, but we would frequently work on passing. Common examples of drills we would perform would be passing in pairs, or the classic drill of we stand in two lines, and pass, follow your pass and repeat. Now don’t get me wrong I loved these drills as a player and they certainly did improve my technical ability as a youngster. But the problem with this practice design was when we got into the game on a Sunday.
As a team, we always struggled to ‘maintain possession’ when we had the ball. In fact, I don’t think we ever really kept the ball in possession for longer than 30 seconds in a game! It would drive the manager mad! I can remember many a time coming off at half-time and being told to maintain possession of the ball better, it was always ‘we need to be better at keeping possession, why do you think we pass the ball in training all the time lads!’. To be fair, at that time I thought the same, we work on passing all the time, so surely we should be doing better at maintaining possession off the ball right? No!
My former manager could never get his head around this, but now as an MSc student of sports coaching, really its quite a simple answer to why we struggled to maintain possession of the ball! It was because we where never taught how to! We had no idea of how to keep the ball on the Sunday!
Now this presents a common misconception that occurs in football coaching, I see it all the time and have for years. The tradiontalist thinking of a football coach is, ‘right, I teach the players how to pass the ball, and then my team will become a possession based team’. However, we have to realise what we are asking the players to do here!
Passing is a technique in football, so when we are teaching the players to pass the ball, we are developing there passing technique! But only this. Maintaining possession, is a tactical solution in the game of football (or any invasion sport for that matter) which can aid in scoring goals and winning the game. Can you see the problem here?
Going back into my example, the coach was teaching us the technical element in practice, and expecting us to then go and perform the tactical element in the game. But it doesn’t work like that! We cannot just give the players the technical skill, and then expect them to go and figure out the tactic, we actually have to teach the players the tactical deciosn and action, and then provide them some ‘solutions’ (or ways) that they can go and perform that tactical skill.
If you are a fan of my blogs, you will see that this is getting into the topic of ‘tactical periodisation’, which I won’t go on to discuss here, but if you are interested to learn more then go and check out the blog here!
But of course this is just one example, so what about for the coach who has a ‘style of play’ they want to implement with the players!
Well what is a style of play? its an idea, an idea of how you want your team to play football, that hopefully will allow the team to win the game (if winning is important in your context!). Ideas of playing styles that come to mind are possession based (everyone loves possession these days), tiki-taka (probably the most famous), long ball (English tradition), high press (I think Dortmund under Klopp). These are all ideas on how to play the game, but what you might notice is that idea is basically a theme, that actually links to one or maybe two moments of the game.
For example:
Possession based – well when we are in possession of the ball, the idea is to keep the possession as long as we can until an opportunity to score presents itself.
Tika-taka – again in possession, lots of quick movements, moving the ball quickly with 1 and 2 touch passing with team mates in close proximity to each other to make it really difficult for the opposition to win the ball!
Long ball – again in possession, get the ball forwards as quick as possible with the shortest amount of passes as possible, and lets try to score!
High press – most may think out of possession (i.e when we loose the ball we press the ball high), may also be interpreted to mean the team in possession ‘press up the pitch’ into the opposition’s area for numerical superiority.
Do you notice? the idea links to either in possession or out of possession, but actually to only a few moments of the game. Tika-taka could be in the sub-moment of maintaining possession or building an attack. Long ball for me associates with the sub-moment of counter attacking, whereas high press, I think when we are pressing the ball in the defensive transition phase.
And that’s great! Players work to that idea because they know that’s how you as the coach wants you to play! But what do they do in the other phases of the game? What do the players do when playing to the idea of tiki-taka in defence? What do the players do when playing to the long ball style of player in defensive transition?
This is where our ‘idea of playing’ starts to become just that, an idea, and actually doesn’t really inform our team of what we want them to do, in all phases of the game!
How do I know this? I did exactly that with my U14’s team in my second year of university! My style of play at the time was possession-based, all about keeping the ball, and if no options recycle the ball. Wow, we were unbelievable at maintaining the ball, honestly we really were! However, I always remember one game, when we had a player through on goal and he just needed the ball to be played to him, but what did. the player in possession do instead? Recycle the ball. Why? Well on reflection now, it was because I didn’t know what ‘possession teams’ did to score. All we ever did in training was rondos, small-sided games we never did any shooting work or defensive work other than the game at the end, and really that was a massive problem.
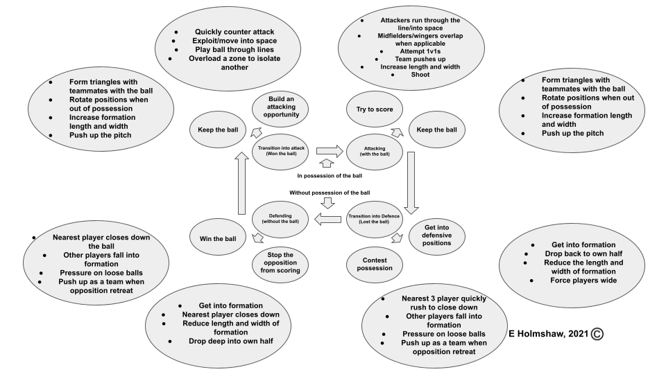
So why do we need a GAME model? – well we need to know how we want our team to play in every phase, every moment of the game! and our GAME model provides that!
The game model presents ‘tactical solutions’ for each sub-phase of the game! For example in my GAME model, one of the tactical solutions for the players to maintain possession is ‘to create a diamond or triangle around a teammate in possession’.

Now we go back to my first example of my manager when I was 14, he didn’t provide us with solutions to maintain possession, he expected us to know how to do it, or that common term of ‘be creative’. Now being creative is great but, if he wanted us to be creative we needed to perform opposed tactical actives, so we could actually figure out how to maintain possession. But even then, he would have required a GAME model to manipulate practice that would present several ‘affordances’ or opportunities to create solutions to maintain possession. But he didn’t, so we had no idea!
Similarly with the example of ‘playing style’, my players at the U14’s team back in 2017 needed to know the ‘solutions’ to defend the gaol in the defensive phase, or how to attack the goal in the attack phase. And that’s why we needed a game model in place, so I could teach the players how to perform this playing style in every moment of the game, in every macro scenario I knew they would be faced with (i.e how to counter attack, how to regain possession etc.
How do I create a GAME model? Check out packages 1 & 2 from my how-to-create a GAME model guide series on my shop!
But before we have our GAME model, we need to create our mental model!
A lot of coaches skip this phase, and just use the 4 principles of the game or 4 moments of the game in place of their ‘mental model’. But the mental model is a really important stage too! Why? because we need to understand what our sport looks like in its simplest form, but more specifically, the Macro performance problems that players will be faced with in the game.

The term performance problems may be unfamiliar to you, and if so I guide you to my GAME model page for an explanation. But essentially performance problems are tactical problems that players will be faced with in the game. These can be tactical problems specific in one game such as ‘how do I get past the defender’, or performance problems that occur in every game, such as ‘how do I attempt to score a goal. I label performance problems specific to one game as ‘micro performance problems’, and problems that occur in every game as ‘macro performance problems’.

Now we need to create our mental model in our sport, to understand what macro performance problems our players will be faced with, and when we understand these macro problems, we can then begin to plan our ‘tactical solutions’ to these problems, which form the game model! But we need that mental model first before we do that! For me, any football coaches reading this shouldn’t use the 4 moments of the game as the starting point to their game model, this is actually a starting point to your mental model but its brief and doesn’t explain what happens in each of the four moments, therefore it only provides brief performance problems of ‘what do I do in the attack phase’ for example, and that’s not enough! We need to understand our sport in more depth than that, what happens in these moments or phases of the game? Can we break them down further? You have the think, the further you can break the phases down into what your players will be faced with in each game, the more solutions you can provide for them in the game model, which only benefits your players!

In short, you need to create your own mental model, based on how you or your players see football! Then you can create your game model from this! I will come back to the micro performance problems later in this blog!
So we have created a GAME model! Now what do we do with it! How should we use it?
Great question, well once you have your GAME model in place, the GAME model is everything! It becomes the starting point for building your curriculum and everything you do in practice stems from that! it becomes your analysis tool, as you can now analyse your players performance against that GAME model. It informs the players what to do and what to work on, the psychologist what to work on, the S & C or fitness coaches what to do work on. It informs everything, and that’s the brilliance behind it!
Let me explain in more detail, let’s go back to tactical periodisation (you really must go and read my previous blog on this to really understand this training methodology). TP is built from the principle that football is a tactical game, and everything that the players do on that field, is tactical, or stems from the tactical aspect of the game. Tactics are the are the strategies that we put in place, that constrain the players to make a certain decision, and resultant action, against a macro or common performance problem that they are faced with in the game.

Let’s explain, from our mental model of the game, we know that players will be faced with the tactical performance problem of ‘how to I attempt to score a goal’ in the attack phase of the game. So our GAME model provides the ‘tactical solutions’ of how our player will score a goal (for example, front 4 forward players progress into the attacking zone quickly and be ready to receive the ball’). We teach the players in training sessions (though the actives we design) how to perform that solution to that macro performance problem. But, as my old lecturer Mike Ashford would say ‘what is tactically desirable must be technically, psychologically and physically possible’ (Again, tactical periodisation).

What Mike means here, is that in order to be able to perform that tactical solution (Front 4 get forwards quickly & get ready to receive), they need to be able to perform the technical requirements (passing & receiving, and any demands from following actions, shooting technique to be able to attempt to score for example), psychological requirements (confidence, game awareness, emotional control) and physical requirements (speed, aerobic endurance, strength, power). To be able to perform just one tactical decision and action alone, requires several demands in all the other holistic areas.

So, from understanding the demands for each decision, that provides our S & C coach with the physical skills/attributes that they need need to develop (informing their curriculum), the psychiatrist with the psychological skills that they need to develop (informing the curriculum). You may even have a technical coach (I’m lucky enough to have one) and again they know the technical skills that need to be developed (informing their curriculum). And of course, it informs your own curriculum by showing you what you need to work on. The GAME model really is revolutionary in this regard!
How do you go about building this whole curriculum? Well if you want a step-by-step guide you know where to go….

So, why do we need to contextualise our GAME model?
Great question! and I have to say one of immense importance! A GAME model is often developed through observation of a professional first team, and unless we are working for an club academy (that our GAME model is based from how the first team plays), the GAME models are usually based on an elite professional football club (your Man City’s, Ajax’s, Barcelonas ect). These tactical principles (decisions & actions) the players perform are suitable for players at this level, as players can perform the tactical, technical, psychological and physical demands that each tactical principle presents.
Where an ‘uncontextualised’ or ‘pre-contextualised’ GAME model can become quite dangerous is when we build the model up from the professional team we have seen, and then we put that straight into our U13’s team that we are coaching at the weekends. If coaches are directly training their youngsters these tactical principles, or rather expecting the players to perform these principles, then that’s where there is a real issue here! Evidently, players in the junior game are no where near the level players in the senior game, so there is no way we can expect players to perform the tactical, technical, psychological or physical demands associated with these principles. This is a real misconception of these GAME models, we have to remember where we built these models from, otherwise we are pushing players to perform tactical decisions & actions that they are never going to be able to perform!

And its not just for youth development, its within the senior game too. A GAME model being implemented from the professional level to the amateur level again differs in expectations. Even from one professional team to another, A coach at a league 2 club cannot expect his team to perform the GAME model composed from a champions league club. We have to remember this! Players are at different ages/stage of development & ability levels, and therefore cannot perform those expectations in the initial developed GAME model!
So what do we do?
We need to be aware of our context and the age/stage of development & ability level of where our players are at. We then must contextualise our GAME model, by adapting the tactical principles with knowledge of the holistic capabilities of our players, to create tactical principles with lowered expectations, in which the holistic demands are suitable for the age/stage and ability of our players.
Richards et al (2016) discusses the concept of an alpha & a beta model/vision. The Alpha vision is conceptualised on a ‘first team’, then beta model is then contextualised to the playing characteristics of the players the coach has available!
A paragraph taken from my upcoming book – ‘A beginners guide to creating a GAME model’ (Holmshaw et al, 2021, P4)
How do we contextualise our game model? Check out Package 3 from my How-to-create a game model guide in my shop!

Any additional considerations when using our GAME model?
There is, and again its to do with implementing the GAME model in our practice, and it’s about that creativity element I was talking about earlier! What we have to remember about GAME models is that be used differently within different contexts! When designed originally, the guide to using GAME models was that, the coach shouldn’t be ‘over-prescriptive’ when teaching these tactical principles of the game!
Why?
Lets bring the academic text book out!
Prescribed tactical principles are not necessarily an issue in professional sport, as these players are likely to be at a stage where they are no longer developing, but with youth development settings, over prescribing these principles prevents players from having the ability to adapt to the dynamic and unique tactical performance problems that arise at ‘the micro level’ in football.

You may have heard me mention the Macro performance problems already in this blog. As I said earlier, the Macro performance problems are the tactical problems that we know players will be faced with in the game (how to I perform a counter attack? for example) that come from our mental model. However, football is a unique, dynamic, every changing environment, no football game is the same! Games may be similar, but no game is ever the same. The similarities in games are the Macro performance problems and how teams solves those problems (i.e two teams solving the performance problem of how to counter attack by performing a long ball routine). However, each game is unique, and the interaction between different teams, and players on those teams will create unique performance problems in that game.
For example, Neymar, one of the most creative players in the mens game! When a defender comes 1 on 1 against Neymar, they will experience certain performance problems that Neymar has created in that particular moment that the defender has to attempt to solve with a tactical solutions. If we go further with this, Mbappe may also come into a 1 on 1 situation with the defender, but as he plays completely differently to Neymar, his game will present different performance problems in that moment to the defender.
These micro situations create micro performance problems that are unique to that moment and that moment alone, in that game alone. We can’t plan or prepare players for that as the coach, because we have no idea of the performance problems that occur in that level before that moment, they are not common, they are not ‘macro’ they are unique to that moment. So, we need to make sure that sure that our players can create tactical solutions, and be adaptable, to try and solve those micro performance problems!
If we are too prescriptive with the solutions from our game model, we can reduce a players ability to be creative and be adaptable. I direct you to my previous blog on ‘Assessing the traditional coaching approach – the effect on player development & decision making. The concept of ‘perceptual-motor adaptability’, in which can be defined as ‘an appropriate balance between stability (consistent behaviours) and flexibility (functional variability in actions’ (Warren, 2006, quoted in Seifert et al, 2018, P2) is prevalent here. The suggestion in academia at the minute, is that if these principles of the GAME model are taught in a way that is overly prescriptive and discourages adaptability through over-repetition of game model principles, then the coaches may be reducing perceptual-motor adaptability in their players, which is a concerning problem for youth development.

That’s why when implementing our GAME model, we need to be aware of, and create an environment that presents opportunities (affordances) and allows players to explore various ways to solve the micro tactical performance problems that may arise in a game, and be unique to that game alone. This is a common misconception of GAME models. Coaches are of the opinion that the GAME model solves the overarching performance problem of ‘how do I win the game of football”. Infact, it is simply an articulation of strategies that may solve this problem and create a win for the coach.
Remember, the GAME model only solves the performance problems we know about (the mental model), not the ones that arise in that game, that the opposition players and team creates.
Summary
Remember, players should be seen as problem solvers. They are confronted with various macro or common tactical performance problems in the game, such as ‘how do i counter attack’ (represented in a mental model of football, or there conception/representation of their mental model of what the game looks like to them) as-well as various micro performance problems that arise in that game and that game alone.
We need to prepare players with solutions (the GAME model) for the macro common performance problem by recreating these problems in training, and direct players how they can solve these problems by presenting the same constraints and affordances that occur in the match (representative practice). This can be summed up in Godbout & Gréhaigne (2020) article on the tactical-decision learning model.
“the teacher may familiarize students with the notions of offensive and defensive matrices of play (Gréhaigne & Godbout, 2014), drawing players’ attention on these external attentional foci. Each matrix of play may be considered as an advance organizer, “a frame of reference that helps players organize perceived information in view of responding more efficiently to problems brought about during game play” (p. 108). Familiarizing them with these notions is also a source of tactical affordances for student-players since “they provide, for the players’ benefit, a pre-existing frame of reference to which they can refer when time comes to organize their response to game play”.
Gréhaigne & Godbout (2014, p108)
From this, we need to contextualise our GAME model, so it presents age/stage and ability appropriate holistic demands that the players CAN perform within that context!
Then we can create our annual curriculum from our model, so that each session we deliver to our players works on the tactical element of the game, and an element of the game model! But we must make sure our sessions still allow for the creativity element! Don’t be that correcting coach that only allows players to perform the principles of the GAME model! You’ll limit the players and they will struggle to contend with the micro performance problems that arise in the game! this really is of importance! the curriculum design, must teach the players the principles through representative design, but must allow for that bit of creativity!
Thanks for reading my latest blog, please check out my recent packages on how-to-create a GAME model series, and get in touch with any feedback or questions!



Leave a comment